![]()
Better
Passionate Project, App, 2020
Overview
Uneven division of household work leads to complaints from the one who does more. The one who does less doesn’t understand the other’s hard work. It is common for a couple/partners to share household work in modern family life. Usually, one person does more, and the other does less. There is no perfect equal. But what is important is how the person who does less housework cannot appreciate another’s contributions to their family. However, through the research I found that communication is not always easy.
Based on my research, I designed an APP, Better, that helps people in the same family to contribute to the household work. This APP uses data visualization and personalized reminders to help couples or families who are unwilling to discuss the distribution of household chores to communicate better. Family members or partners can empathize and understand each other’s contributions. The ultimate goal is to bring the family closer.
Target Audience
• Couples who both have full-time jobs/studies.
• Couples with young kids and at least one of them has a full-time job/studies.
• Couples who live with other family members.
• Parents who want to develop good habits in their teenagers.
• A homemaker who wants to record what he/she has done.
Goals
Create an interface that helps users:
• Keep track of their daily household work easily.
• Tell their partners how much they have contributed to the family without saying so, making communication easier.
• Be able to give immediate help when the other person is tired or has difficulty with the housework.
Typeface
Montserrat, Poppins.
Software
Adobe XD
Process
Target Audience
• Couples who both have full-time jobs/studies.
• Couples with young kids and at least one of them has a full-time job/studies.
• Couples who live with other family members.
• Parents who want to develop good habits in their teenagers.
• A homemaker who wants to record what he/she has done.
• Couples who both have full-time jobs/studies.
• Couples with young kids and at least one of them has a full-time job/studies.
• Couples who live with other family members.
• Parents who want to develop good habits in their teenagers.
• A homemaker who wants to record what he/she has done.
Goals
Create an interface that helps users:
• Keep track of their daily household work easily.
• Tell their partners how much they have contributed to the family without saying so, making communication easier.
• Be able to give immediate help when the other person is tired or has difficulty with the housework.
Create an interface that helps users:
• Keep track of their daily household work easily.
• Tell their partners how much they have contributed to the family without saying so, making communication easier.
• Be able to give immediate help when the other person is tired or has difficulty with the housework.
Typeface
Montserrat, Poppins.
Software
Adobe XD
Montserrat, Poppins.
Software
Adobe XD
Process![]()

High Fidelity Comps
Login

Discover Page

Achievement Page

Add Page

Share a Task

Partner’s Discover Page

Task Page

Redeem a Badge

Setting

Set Trip Slot

Research

Takeaways from Survey and Interviews
• The fewer chores people do, the more satisfied they are with the current division of chores; Conversely, the more chores they do, the less satisfied they feel.
• Mothers/ wifes/ fathers/ nannies do chores. Female do most chores.
• Families with children, or people who live with other family members, feel more pressure to do housework than others.
• There is a great variety in how much and how often people do household chores.
• The key to sharing chores is whether you take an active role in the household, not how much you do.
• Everyone’s work situation is changing, so there is no absolute rule for assigning chores, and it is important to help each other.
• More than half of the people do not have a conversation about sharing household chores with their family or partners.


Define
User’ Goals
• The user can keep track of their daily household work.
• Tell their partners how much they have contributed to the family without saying that.
• Be able to give immediate help when the other person is tired or has difficulty with the housework.
Designer’ Goals
• Encourage users to keep track of their household chores by gamification.
• Use data visualization to help couples or families who are unwilling to discuss the distribution of household chores to communicate better.
• Balance the distribution of household chores based on individuals’ and families’ diversity.
• Family members or partners can empathize and understand other’s contributions.
• The ultimate goal is to bring the family closer.
Persona
![]()
User Journey Map

Storyboard

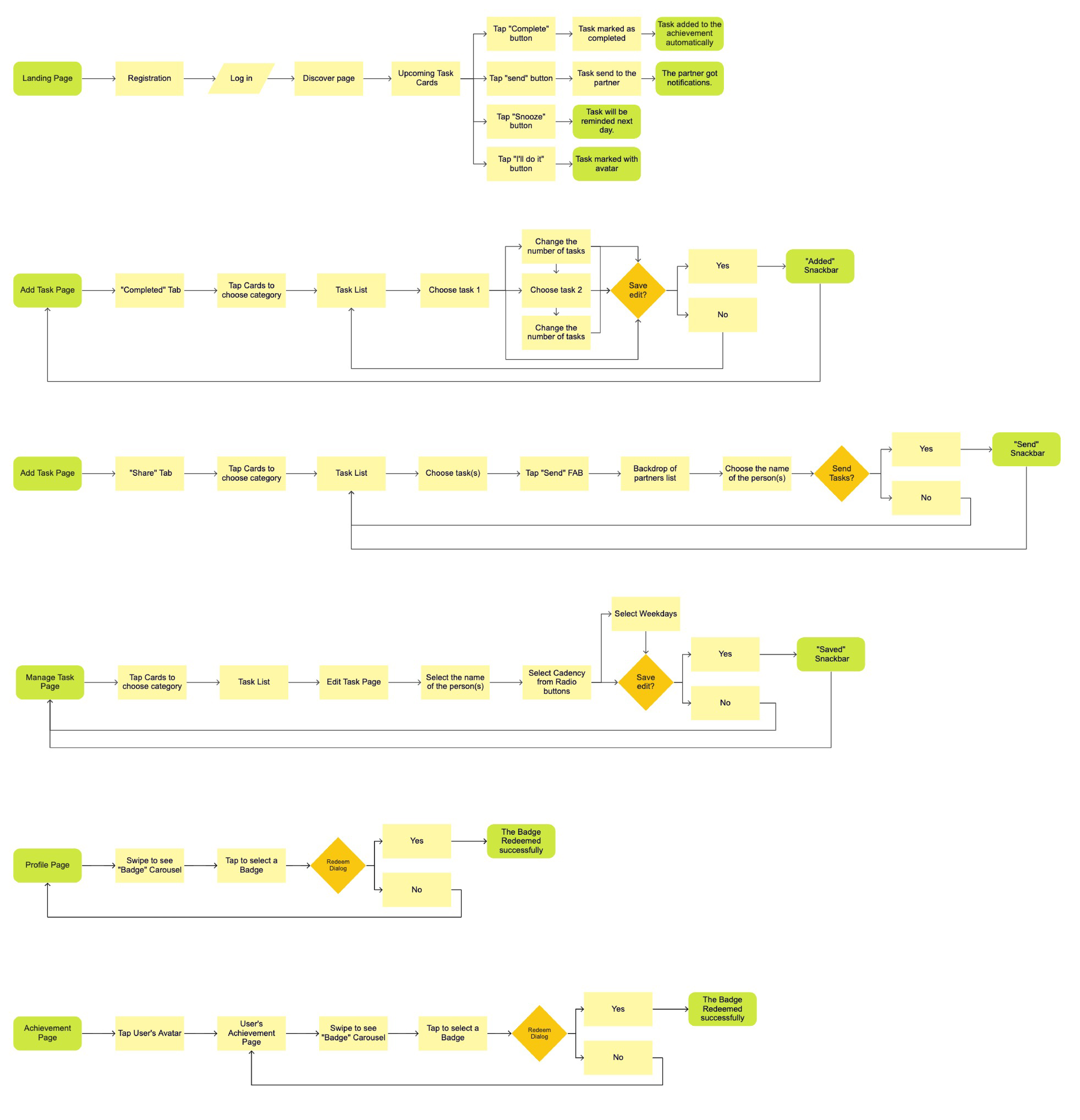
Info Architecture

Work Flows

Iterations
![]()
![]()
![]()
![]()
![]()
Visual Variations










